JPA(Java Persistence API)
SQL에 의존적인 개발
문제점
- 데이터 접근 계층을 사용해서 SQL을 숨겨도 어쩔 수 없이 DAO를 열어서 어떤 SQL이 실행되는지 확인해야함.
- 진정한 의미의 계층 분할이 어렵다
- 엔티티를 신뢰할 수 없다
- SQL에 의존적인 개발을 피하기 어렵다.
JPA(Java Persistence API)
- 자바 ORM 기술에 대한 API 표준 명세이다.
- 데베 설계 중심의 패러다임을 객체 설계 중심으로 역전시킬 수 있다.
- RDB는 같은 기능도 벤더마다 사용법이 다른 경우가 있다. EX 페이징 처리.
- 결국 애플리케이션이 데베에 종속되어 변경하기 어렵다
- JPA는 추상화된 데이터 접근 계층을 제공해서 애플리케이션이 특정 데베 기술에 종속되지 않도록 가능하다.
- 특정 기능을 하는 라이브러리가 아니고, ORM을 사용하기 위한 인터페이스를 모아둔 것.
- javax.persistence 패키지에서 정의함
- JPA를 사용하기 위해서는 JPA를 구현한 Hibernate, EclipseLink 같은 ORM 프레임워크를 사용해야 한다.
- ORM(Object-Relational Mapping)은 객체와 관계형 데이터베이스의 데이터를 자동으로 매핑(연결)해주는 것을 말한다
- ORM은 패러디임의 불일치 문제를 해결해준다.
- JPA는 자바 개발자가 데이터베이스에서 자바 객체를 더 쉽게 저장, 업데이트, 삭제, 조회할 수 있도록 도와준다.
- 객체 중심 개발 : SQL 대신 직관적인 객체 중심 코드로 데이터베이스를 다룰 수 있다.
- DDL 생성 : 데베 스키마를 자동으로 생성해준다.
- 편리한 조회 기능 : JPQL, Criteria API 등 다양한 조회 기능을 제공한다.
Hibernate
- JPA 구현체 중 하나.
- SQL을 사용하지 않고 직관적인 코드(메서드)를 사용해 데이터를 조작할 수 있다.
- SQL을 직접 사용하지 않는다고 해서 JDBC API를 사용하지 않는 것은 아니다.
- Hibernate가 지원하는 메서드 내부에서는 JDBC API가 동작하고 있다. 단지 개발자가 직접 SQL을 작성하지 않을 뿐
- JPA와 Hibernate는 마치 자바의 Interface와 해당 Interface를 구현한 class와 같은 관계이다.

방언 (Dialect)
SQL 표준을 지키지 않거나 특정 데베만의 고유한 기능을 JPA에서는 방언(Dialect)이라 한다.

개발자는 JPA가 제공하는 표준 문법에 맞추어 JPA를 사용하면 되고, 특정 데베에 의존적인 SQL은 데베 방언이 처리한다.
- 엔티티 매니저 팩토리는 애플리케이션 전체에서 딱 한 번만 생성하고 공유해서 사용해야 한다.
- 엔티티 매니저는 데베 커넥션과 밀접한 관계가 있으므로 스레드 간에 공유하거나 재사용하면 안된다.
- JPA를 사용하면 항상 TX안에서 데이터를 변경해야 한다. TX없이 변경하면 예외가 발생한다.
- JPA가 반복적인 JDBC API와 결과 값 매핑을 처리해준 덕분에 코드량이 상당히 줄어들고 심지어 SQL도 작성할 필요가 없다.
JPQL
- 엔티티 객체를 대상으로 쿼리한다. 클래스와 필드를 대상으로 쿼리한다.
- SQL은 데베 테이블을 대상으로 쿼리한다.
- JPQL은 데베 테이블을 전혀 알지 못하고 엔티티 객체를 참조한다.
EntityManagerFactory vs EntityManager

EntityManagerFactory
- EntityManager를 만드는 역할을 한다.
- 애플리케이션의 생명 주기를 따르는 싱글톤 객체이다.
- 비용이 많이 드는 객체로, 데베 연결과 같은 여러 리소스를 사용한다.
- 애플리케이션이 종료될 때 종료하여 리소스를 해제해야 한다.
- 서로 다른 스레드 간에 공유해도 안전하다.
EntityManager
- JPA의 핵심적인 인터페이스로, 객체와 관계형 데베 테이블 간에 매핑 작업을 처리한다.
- 즉, 데베의 CRUD 연산을 수행하는 주체이다.
- 일반적으로 한 개의 데베 TX를 수행하는 동안에만 존재하며, TX이 끝나면 종료되어야 한다.
- 그러므로 EntityManager는 스레드에 안전하지 않으므로, 여러 스레드가 동시에 같은 em을 사용하면 문제가 발생할 수 있다. 절대 공유하면 안된다.
// EntityManagerFactory 생성
EntityManagerFactory emf = Persistence.createEntityManagerFactory("my-pu");
// EntityManager 생성
EntityManager em = emf.createEntityManager();
try {
em.getTransaction().begin(); // 트랜잭션 시작
// CRUD 연산 수행
User user = em.find(User.class, 1L); // Read
user.setName("updated name"); // Update
em.persist(user); // Update를 데이터베이스에 반영
em.getTransaction().commit(); // 트랜잭션 커밋
} catch (Exception e) {
em.getTransaction().rollback(); // 예외 발생 시 롤백
} finally {
em.close(); // EntityManager 종료
}
emf.close(); // 애플리케이션이 종료될 때 EntityManagerFactory 종료
영속성 컨텍스트 (Persistence Context)
- 개념
- 엔티티를 영구 저장하는 환경이다.
- 엔티티 매니저 안에 영속성 컨텍스트가 존재한다.
- em으로 엔티티를 저장하거나 조회하면 em은 영속성 컨테스트에 엔티티를 보관하고 관리한다.
- em.persist(member);
- 엔티티를 보관하는 역할 뿐만 아니라 엔티티의 생명주기를 관리한다.
- 또한 쓰기 지연, 변경 감지, 지연 로딩, 1차 캐시 등의 기능을 제공하여 성능 향상, 개발자 부담을 줄여준다.
- 영속성 컨텍스트는 em을 생성할 때 하나 만들어진다.
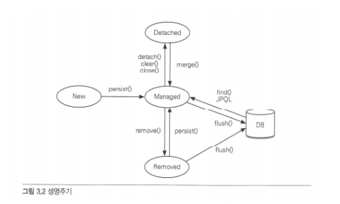
- 엔티티 생명주기
- 비영속(new/transient) : 영속성 컨텍스트와 전혀 관계가 없는 상태
- 영속(managed) : 영속성 컨텍스트에 저장된 상태
- 준영속(detacked) : 영속성 컨텍스트에 저장되었다가 분리된 상태
- 삭제(removed) : 삭제된 상태
- 비영속
- 엔티티 객체를 생성한 상태이며 아직 저장하지 않았다. = 아무 관계 없다.
- Member member = new Member();
member.setId("member1);
member.setUserName("회원1");
- 영속
- em을 통해서 엔티티를 영속성 컨텍스트에 저장했다.
- 영속성 컨텍스트가 관리하는 엔티티를 영속 상태라 한다.
- em.persist(member);
- 준영속
- 영속성 컨텍스트가 관리하던 영속 상태의 엔티티를 영속성 컨텍스트가 관리하지 않으면 준영속 상태가 된다.
- 준영속 상태로 만들기 위한 방법
- em.detach() : 특정 엔티티만 준영속 상태로 만들 수 있다.
- em.close() : 영속성 컨텍스트를 닫는다.
- em.clear() : 영속성 컨텍스트의 데이터를 비운다.
- 삭제
- 엔티티를 영속성 컨테스트와 데베에서 삭제한다.
- em.remove(member)
- 비영속

- 영속성 컨텍스트의 특징
- 영속성 컨텍스트는 엔티티를 식별자 값(@Id로 테이블의 기본 키와 매핑한 값)으로 구분한다.
- 따라서 영속 상태는 식별자 값이 반드시 있어야 한다.
- 엔티티를 데베에 반영하는데 이것을 플러시(flush)라고 한다.
- 관리 장점
- 1차 캐시
- 영속성 컨텍스트는 내부에 1차 캐시를 가지고 있으며, persist 메서드로 엔티티를 저장하면 해당 엔티티는 1차 캐시에 보관된다. 그런 다음, find 메서드로 엔티티 조회 시 우선 1차 캐시에서 엔티티를 찾는다. 이렇게 하면 같은 tx 내에서는 같은 엔티티를 반환함을 보장할 수 있다.
- 영속성 컨텍스트 내부에 Map이 하나 있는데 키는 @Id로 매핑한 식별자이고 값은 엔티티 인스턴스다.
- 식별자 값은 데베 기본 키와 매핑되어 있다.
- em.find(Member.class, "member2") 실행
- member2가 1차 캐시에 없으므로 데베에서 조회한다.
- 조회한 데이터로 member2 엔티티를 생성해서 1차 캐시에 저장한다.
- 조회한 엔티티를 반환한다.
- 성능상 이점과 엔티티 동일성을 보장한다.
- 1차 캐시


- 엔티티 등록
- em은 트랜잭션을 커밋하기 직전까지 데베에 엔티티를 저장하지 않고 내부 쿼리 저장소에 INSERT SQL을 모아둔다. = 쓰기 지연
- TX을 커밋하면 em은 우선 영속성 컨텍스트를 플러시한다. 플러시 = 영속성 컨텍스트의 변경 내용을 데베에 동기화 하는 작업. 이때 등록, 수정, 삭제한 엔티티를 데베에 반영한다.
- 이 기능을 잘 활용하면 모아둔 등록 쿼리를 데베에 한 번에 전달해서 성능을 최적화 할 수 있다.
- 엔티티 수정
- SQL을 사용하면 수정 쿼리를 직접 작성해야 한다. 그런데 프로젝트가 점점 커지고 요구사항 점점 늘어나면 수정 쿼리도 점점 추가된다. .. .. ..
- 결국 수정 쿼리를 상황에 따라 계속 추가 -> 비즈니스 로직 분석 위해 SQL을 계속 확인해야 함.
- 변경 감지 : 엔티티의 변경사항을 데베에 자동으로 반영하는 기능
- TX을 커밋하면 em 내부에서 먼저 플러시가 호출된다.
- 엔티티와 스냅샷을 비교해서 변경된 엔티티를 찾는다.
- 변경된 엔티티가 있으면 수정 쿼리를 생성해서 쓰기 지연 SQL 저장소에 보낸다.
- 쓰기 지연 저장소의 SQL을 데베에 보낸다.
- 데베 TX을 커밋한다.
- 변경 감지는 영속성 커텍스트가 관리하는 영속 상태의 엔티티에만 적용된다.
- JPA는 변경 감지가 일어나면 엔티티의 모든 필드를 업데이트한다.
- 모든 필드를 수정하면 수정 쿼리가 항상 같다. 따라서 애플리케이션 로딩 시점에 수정 쿼리를 미리 생성해두고 재사용할 수 있다.
- 데베에 동일한 쿼리를 보내면 데베는 이전에 한 번 파싱된 쿼리를 재사용할 수 있다.
- 필드가 많거나 저장되는 내용이 너무 크면 수정된 데이터만 사용해서 동적으로 UPDATE SQL을 생성하는 전략을 선택하면 된다. 이때는 하이버네이트 확장 기능을 사용해야 한다.
- @org.hibernate.annotaions.DynamicUpdate
- 플러시
- 영속성 컨텍스트의 변경 내용을 데베에 동기화한다.
- 데베와 동기화를 최대한 늦추는 것이 가능한 이유는 트랜잭션이라는 작업 단위가 있기 때문.
- 트랜잭션 커밋 직전에만 변경 내용을 데베에 보내 동기화하면 된다.
- 변경 감지가 동작해서 영속성 컨텍스트에 있는 모든 엔티티를 스냅샷과 비교해서 수정된 엔티티를 찾는다.
- 수정된 엔티티는 수정 쿼리를 만들어 쓰기 지연 sql 저장소에 등록한다.
- 쓰기 지연 sql 저장소의 쿼리를 데베에 전송한다.
- 플러시 방법 3가지
- em.flush()
- 트랜잭션 커밋 시 자동 호출
- JPQL 쿼리 실행시 플러시 자동 호출
- em.persist(memberA); //데베에 반영이 아니라, 영속성 컨텍스트에 관리하는 것
em.persist(memberB);
em.persist(memberC); - //JPQL 실행 직전 = 플러시 자동 호출
- (이때 플러시 호출 안해주면 아직 데베에 memberA,B,C가 반영이 안되어 있어서 쿼리 결과로 반환되지 않는다.) JPQL = SQL로 변환되어 데베에서 엔티티를 조회함.
- query = em.createQuery("select m from Member m", member.class);
- List<Member> members = query.getResultList();
- em.persist(memberA); //데베에 반영이 아니라, 영속성 컨텍스트에 관리하는 것
- 준영속
- 특징
- 거의 비영속 상태에 가깝다.
- 영속성 컨텍스트가 관리하지 않으므로 1차 캐시, 쓰기 지연, 변경 감지, 지연 로딩을 포함한 어떠한 기능도 동작하지 않는다.
- 식별자 값을 가지고 있다.
- 비영속 상태는 식별자 값이 없을 수도 있지만 준영속 상태는 이미 한 번 영속상태였으므로 반드시 식별자 값을 가지고 있다.
- 지연 로딩을 할 수 없다.
- * 지연로딩 : 필요한 시점까지 데이터 로딩을 지연시키는 방법
- 거의 비영속 상태에 가깝다.
- 병합 : merge()
- merge() 메서드는 준영속 상태의 엔티티를 받아서 그 정보로 새로운 영속 상태의 엔티티를 반환한다.
- merge() 실행
- 파라미터로 넘어온 준영속 엔티티의 식별자 값으로 1차 캐시에서 엔티티 조회
- 1차 캐시에 엔티티 없으면 데베에서 조회하고 1차 캐시에 저장한다.
- 조회한 영속 엔티티에 준영속 상태의 엔티티의 값을 태워 넣는다.
- 영속 엔티티를 반환한다.
- 비영속 병합
- 병합은 준영속, 비영속을 신경쓰지 않는다.
- 식별자 값으로 엔티티를 조회할 수 있으면 불러서 병합하고 조회할 수 없으면 새로 생성해서 병합한다. 따라서 병합은 save or update 기능을 수행한다.
- merge() 메서드는 준영속 상태의 엔티티를 받아서 그 정보로 새로운 영속 상태의 엔티티를 반환한다.
- 특징

엔티티 매핑(Entity Mapping)
객체와 테이블 매핑 : @Entity, @Table
기본 키 매핑 : @Id
필드와 컬럼 매핑 : @Column
연관관계 매핑 : @ManyToOne, @JoinColumn
@Entity
- JPA를 사용해 테이블과 매핑할 클래스는 필수
- 기본 생성자는 필수다(파라미터가 없는 public or protected 생성자)
- final class, enum, interface, inner 클래스에는 사용할 수 없다.
- 저장할 필드에 final을 사용하면 안된다.
@Table
- 엔티티와 매핑할 테이블을 지정한다.
- 생략하면 매핑한 엔티티 이름을 테이블 이름으로 사용한다.
자바의 enum을 사용하려면 @Enumerated 어노테이션으로 매핑해야 한다.
날짜 타입은 @Temporal을 사용하여 매핑한다.
테이블 유니크 제약조건 생성 - @Table의 uniqueConstraints 속성 사용
기본 키 매핑
데베마다 기본 키를 생성하는 방식이 서로 다르다.
- 직접 할당 : 기본 키를 애플리케이션에서 직접 할당한다.
- 자동 생성 : 대리 키 사용 방식
- IDENTITY : 기본 키 생성을 데베에 위임한다.
- SEQUENCE : 데베 시퀀스를 사용해서 기본 키를 할당한다.
- TABLE : 키 생성 테이블을 사용한다.
- 오라클은 SEQUENCE 제공하지만 MYSQL은 제공하지 않음
- 대신 MYSQL은 기본 키 값을 자동으로 채워주는 AUTO_INCREMENT 기능 제공
- 따라서 SEQUENCE나 IDENTITY 전략은 사용하는 데베에 의존한다.
IDENTITY 전략
- 데이터를 데베에 INSERT한 후에 기본 키 값을 조회할 수 있다.
- 엔티티가 영속 상태가 되려면 식별자가 반드시 필요하다
- 그런데 이 전략은 엔티티를 데베에 저장해야 식별자를 구할 수 있으므로
- em.persist()를 호출하는 즉시 INSERT SQL이 데베에 전달된다.
- 따라서 이 전략은 트랜잭션을 지원하는 쓰기 지연이 동작하지 않는다.
SEQUENCE 전략


em.persist()를 호출한 직후에 발생하는 일을 식별자 할당 전략 별로 정리
- 직접 할당 : em.persist()를 호출하기 전에 애플리케이션에서 직접 식별자 값을 할당해야 한다. 만약 식별자 값이 없으면 예외가 발생한다.
- SEQUENCE : 데베 시퀀스에서 식별자 값을 획득한 후 영속성 컨텍스트에 저장한다.
- IDENTITY : 데베에 엔티티를 저장해서 식별자 값을 획득한 후 영속성 컨텍스트에 저장한다. (테이블에 데이터를 저장해야 식별자 값을 획득할 수 있다.)
- TABLE : 데베 시퀀스 생성용 테이블에서 식별자 값을 획득한 후 영속성 컨텍스트에 저장한다.

@Enumerated
- EnumType.ORDINAL : enum에 정의된 순서대로 0, 1 값이 데베에 저장된다.
- EnumType.STRING : 이름 그대로 저장된다.
쿼리 최적화
트랜잭션 관리
@Transaction
mybatis에서는 트랜잭션 관리 어떻게?
통계 쿼리처럼 매우 복잡한 SQL은 어떻게 하나요?
@Table에서 catalog 기능과 schema 기능이란?
@Temporal, @Lob은 실무에선 잘 사용하지 않는데 그 이유는?
@GeneratedValue가 identity일 경우 쓰기 지연이 어떻게 발생하는가?
'Spring' 카테고리의 다른 글
| IoC / DI (0) | 2024.05.09 |
|---|---|
| WAS (0) | 2024.04.17 |
| 트랜잭션 관리 (0) | 2024.04.10 |
| REST API, 라이브러리 vs API vs 프레임워크 vs 컴포넌트 vs 모듈 vs 패키지 (0) | 2024.03.13 |



